Obsah fóra checksum.cz
Obsah fóra checksum.cz  »  Diesel  »  EDC16
 Přidat nové téma   Zaslat odpověď
Strana 1 z 1    

EDC16

Autor Zpráva
11semtex11
Zaslal: so březen 12, 2022 10:40 am Citovat
Založen: 11.5.2020 Příspěvky: 16 Bydliště: Michalovce
zdravim nevdel by niekto helfnut schemu zapojenia od J274 el.ovladac turba k RJ jednotke motora EDC16 jedna sa o audi Q7 3,0TDI kod BUG dik
Zobrazit informace o autorovi Odeslat soukromou zprávu
maros4341
Zaslal: so březen 12, 2022 14:34 pm Citovat
Založen: 23.2.2007 Příspěvky: 711 Bydliště: Michalovce,SK
v kabloch chyba zrejme nebude
obvykle je vadny motor turba
po vymene za novy je potreba motor ovladača naprogramovať špecialnym pripravkom
Viem to urobiť,



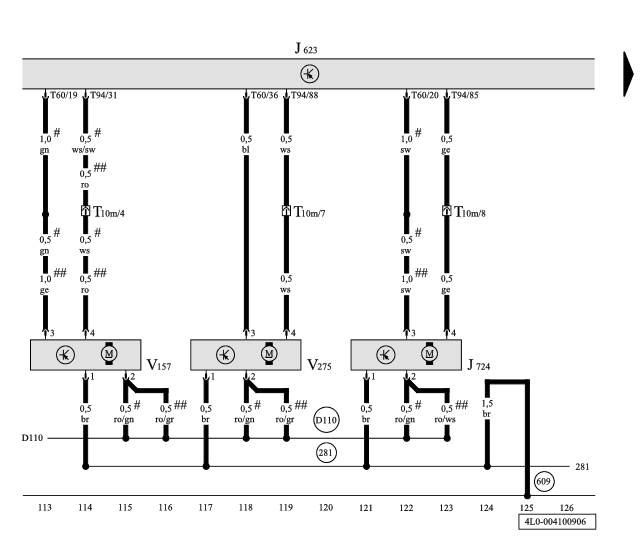
J724.PNG
 Komentář:
 Velikost:  37.87 kB
 Zobrazeno:  1722 krát

J724.PNG



_________________
maros
Rozumieme Vášmu autu
Zobrazit informace o autorovi Odeslat soukromou zprávu Odeslat e-mail
11semtex11
Zaslal: so březen 12, 2022 18:57 pm Citovat
Založen: 11.5.2020 Příspěvky: 16 Bydliště: Michalovce
dakujem za schemu auto nemam kolo seba neviem si to pozistovat ale pri napojeni jednotky na "stole" stale vykazuje ten isty problem 013128 aj po zmazani zavad stale to iste ... typujem to na ovladac v RJ..alebo sa takto sprava aj zle nastaveny J274 ?
Zobrazit informace o autorovi Odeslat soukromou zprávu
 
Přidat nové téma   Zaslat odpověď
Strana 1 z 1    
Časy uváděny v GMT + 1 hodina
Právě je pá prosinec 26, 2025 8:21 am
Nemůžete odesílat nové téma do tohoto fóra.
Nemůžete odpovídat na témata v tomto fóru.
Nemůžete upravovat své příspěvky v tomto fóru.
Nemůžete mazat své příspěvky v tomto fóru.
Nemůžete hlasovat v tomto fóru.
Můžeš k příspěvkům připojovat soubory
Můžeš stahovat a prohlížet přiložené soubory
 
    DIESELPOWER s.r.o.   Motordiag.cz   Checksumm.com   LogView prohlížeč logů   DIESELPOWER forum  
TOPlist
Copyright (c) 2007 CHECKSUM.CZ. Vsechna prava vyhrazena.